找回密码
 立即注册

QQ登录

只需一步,快速开始

微信扫码登录

使用验证码登录

查看: 70|回复: 0

注意!这种虫子已入侵四川14个市州,会理也有→ (

[复制链接]

242

主题

3

回帖

492

积分

版主

积分
492
发表于 1 小时前 | 显示全部楼层 |阅读模式 来自: 四川
本帖最后由 信息助手 于 2026-4-23 16:54 编辑

最近

不少小伙伴喜欢出门踏青

云云在此提醒大家

如果在路边、草地、公园、山坡……

看到形似这样的小红土堆

千万远离

因为那可能是红火蚁的巢穴

注意!这种虫子已入侵四川14个市州,会理也有→

野外红火蚁的蚁巢形态。新华社发(广东省农业科学院植物保护研究所供图)


凉山多地已发现红火蚁出没

据媒体报道,近期有网友反映,在省内多地,公园草坪、绿化带处发现红火蚁堆,引发市民担忧。四川省农业科学院植物保护研究所研究员蒲德强表示,红火蚁是蚂蚁的一种,属于社会性生活昆虫。一般而言,包括红火蚁在内的昆虫习性都喜爱20℃左右的气温。近期温度升高,可能是红火蚁活跃的原因。

注意!这种虫子已入侵四川14个市州,会理也有→


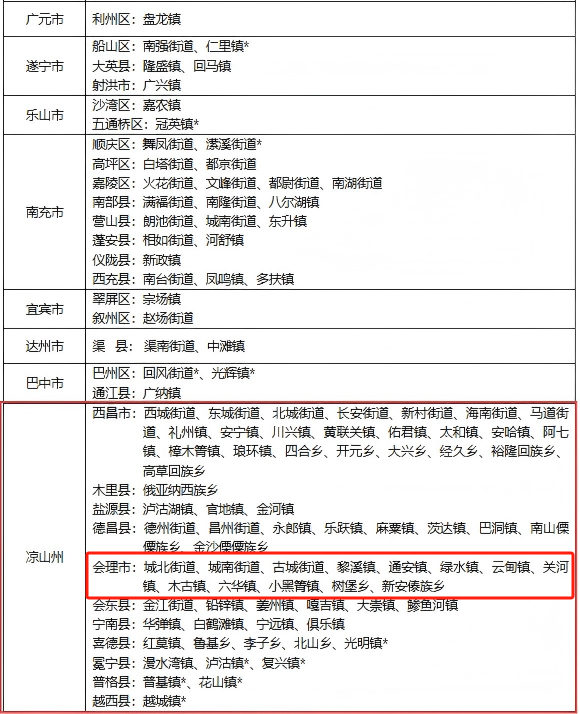
2025年9月5日

四川省农业农村厅、四川省林业和草原局

发布《四川省红火蚁发生县、乡级行政区名录》

四川14个市(州)的65个县(市、区)

已发现有红火蚁出没


注意!这种虫子已入侵四川14个市州,会理也有→
注意!这种虫子已入侵四川14个市州,会理也有→

备注:*2025年新增分布区域。


什么是红火蚁?

红火蚁是全球公认的百种最具危险入侵物种之一,原产于南美洲。它们通常在开阔向阳的草坪、绿化带、公园、路边及河堤这些地方筑巢。

如果不慎被它们叮咬,会有如火灼伤般的剧烈疼痛感,并出现红肿。数小时后,叮咬处会形成白色小脓疱,处理不当,可能引起细菌性二次感染。少数人可能对毒液过敏,出现发热、头晕、休克等全身反应,需立即就医。

如何识别红火蚁?

最简单直接的,就是通过蚁巢的特征来识别。新形成的红火蚁蚁巢在几个月内会呈现明显隆起的土堆,高度10-30厘米,直径30-50厘米,表面土壤颗粒比较细碎,通常在雨后常出现。

同时还可以根据蚂蚁的外观以及它的攻击性进行识别。红火蚁的体色一般是棕红至棕褐色,腹部的颜色比较深,体长一般2-6毫米,工蚁有大、中、小分化,腹部末端有螯针,一旦蚁巢受到干扰,他们会迅速倾巢而出,爬上物体叮咬,攻击性极强。


被红火蚁叮咬怎么办?

如果被红火蚁叮咬,一定要立即用肥皂水清洗患处,中和酸性毒液。或者用冰块冷敷,减轻肿胀和灼痛感,同时,通过涂抹抗过敏药膏(如皮炎平、炉甘石洗剂等)来缓解症状,记住一定不要抓破脓疱,以免引发细菌感染。

如果出现全身过敏反应(如全身瘙痒、荨麻疹、呼吸困难、头晕等),请立即拨打120或前往医院就诊。

注意!这种虫子已入侵四川14个市州,会理也有→
注意!这种虫子已入侵四川14个市州,会理也有→

红火蚁繁殖力极强

大家一定要提高警惕

如果在公园、绿地、道路绿化带等

公共区域发现疑似红火蚁蚁巢

一定不要自行处理

请及时拨打12319服务热线反映

来源/云上凉山   /吴元超



   本贴仅代表作者观点,与会理网平台立场无关。 会理网平台所有图文、视频,未经授权禁止转载。
您需要登录后才可以回帖 登录 | 立即注册

本版积分规则

QQ|Archiver|手机版|小黑屋|会理网 ( 蜀ICP备2025146511号-4|川公网安备51342502000063号 )|网站地图

GMT+8, 2026-4-23 18:31 , Processed in 0.102025 second(s), 19 queries .

Powered by Discuz! X3.5

© 2001-2026 Discuz! Team.

快速回复 返回顶部 返回列表